近日来,对于广州队球迷来说可谓喜讯连连!恒大足校青训出身的徐彬加盟英超狼队,成为又一位登陆欧洲五大联赛俱乐部的中国球员。这说明经过多年的努力,恒大青训已经逐步开花结果,方向走对了!更令球迷欣慰的是,日前公布的行业处罚名单中,广州队无一人上榜,暗示中超八冠王与亚冠双冠王的含金量还在上升。

徐彬作为U23国足的队长,是正宗的恒大足校青训出品。他的职业生涯处子秀就在广州队,跟着广州队在中甲踢了几个赛季后,因为球队“被解散”而不得不加盟了青岛西海岸。有了中超这个平台,徐彬的能力很快得到认可,并首次入选了国足。这也说明,不是中甲没人才,不是广州队没人才,而且皆因为在中甲而被埋没。
徐彬不仅加盟英超,还让狼队留出一个外卡名额并顺利留在英格兰踢球,而不是外租到其他欧洲国家球队,光凭这点就已证明了狼队相中了他的能力和发展前景。

回到国内联赛!这次处罚名单中有中超和中甲球队,有三大意外。第一和第二意外是北京国安和上海海港这两股“清流”居然也双双榜上有名,均被扣掉5分。要知道处罚前,几乎没有人会想到他们这两家俱乐部会上榜,两队球迷以吃瓜群众般的轻松惬意,纷纷搬凳子等着看戏。
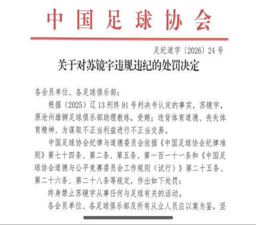
事前,不少人臆想处罚名单中会涉及广州队。然而事实胜于雄辩,广州队连相关的从业人员一个也没有上榜。或许有人会说,这是因为广州队已经解散所以不罚。是这样吗?请看这个:已经解散的沧州雄狮队助教上榜(下图)。

高薪+高奖金,以及极其严苛的队规,让当时的广州恒大球员和教练团队没必要为了一点小钱而铤而走险。没有从业人员涉事,更让人惋惜广州队的解散。对此,记者丰臻在个人社交平台上呼吁(下图),我真希望足协宣布江苏队和广州队复活。

2025年,当中超球队在亚冠一败再败,贵为中超三连冠“王朝”的海港带头摆烂积分垫底时,让大量球迷不禁想念广州恒大当年在亚洲的叱咤风云。那时,广州队的冠军含金量已经在上升,如今处罚结果出炉,含金量进一步升高。
丰臻的愿望能实现吗?
PUBG美女主持韩国国脚宋旻揆妻子郭敏善晒照:婚后更是韵味十足!
2026-01-31
支持者FiftyFifty成员Athena穿上了T1的队服
体育播报1月31日宣 支持者
2026-01-31
MidOne谈自己ID由来:因为我是打中单的嘛,我想成为第一中单
体育播报1月31日宣 DOTA2职业选手Midone在最近的一期博客节目中解释了自己的id由来:“当时有个选手叫Yaphets...
2026-01-31
快来魅惑我Kitty晒阿里COS视频把头一埋真的毫无脾气
2026-01-31
JDG分享一月战队返图:Hello今年第一集幸福是无数个瞬间的总和
体育播报1月31日宣 JDG分享一月战队返图:
2026-01-31